更多
来源:五星体育2026-01-06 20:47:16
津门虎可以考虑引进新格德斯,顶替已离队的阿代米,以官宣为准
李金羽出手,辽宁铁人将签巴西快马+后卫450万身价租借只花30万
白菜价:中超升班马引进大牌外援,只花90万欧元!李金羽又立一功
武汉三镇官宣两位功勋外援离队,都为保级立奇功,球迷不舍送祝福
暗度陈仓!中超各队疯狂新援,国安却按兵不动,俱乐部闷声发大财
中超转会动态:上海申花官宣首个本土新援,32岁老将告别上港
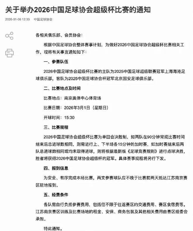
定在这天!上海海港努力冲击2026年首冠
中超迎来“换帅潮”!近半数球队更换主教练国安暂群龙无首
24小时热文
0 阅读